pSemi is a market leader in the design and development of advanced power management solutions, specializing in charge pump capacitor drivers, high-efficiency buck regulators, and boost LED drivers. These technologies are engineered to deliver compact, low-profile solutions that meet the stringent power and thermal demands of modern electronics.
Product Management Products from pSemi
Charge Pump Capacitor Dividers
Delivering up to 99% peak efficiency, this patented power conversion technology offers fully integrated solutions from 15W to 160W, with soft-switching topology and parallel scalability for high-performance applications.
Buck Regulators
Designed for telecom, datacom, server, and storage applications—offering best-in-class efficiency in low-profile designs under 1.2mm, with full I²C programmability and precise on-board telemetry.
Boost Regulator LED Driver
Ultra-efficient LED boost solutions (up to 96%) for LCD displays in tablets, notebooks, and convertibles—supporting ultra-thin profiles under 0.7mm, precise LED current control, and up to 15-bit resolution via I²C or PWM.
Charge Pump Capacitor Dividers from pSemi
Features
- Unique, patented architecture to enable higher overall system, power conversion efficiency
- Fully integrated solutions from 15W to 160W
- Virtually lossless (up to 99% peak) conversion and soft-switching topology
- Parallel operation to higher power levels
Part Number | Datasheet | VIN(V) | VOUT(V) | IOUT(A) | Peak Efficiency (%) | Package | Availability |
|---|---|---|---|---|---|---|---|
PE25203A-V | ![]() | 5.7-15 | Vin/2, Vin/3 | 4 | Div2: 99 Div3: 98 | WLCSP | Order / Learn More |
PE25204A-V | ![]() | 18-60 | Vin/4 | 6 | 96.80 | WLCSP | Order / Learn More |
PE25208A-V | ![]() | 18-60 | Vin/2, Vin/3 | 6-8 | Div2: 98.2 Div3: 97.8 | WLCSP | Order / Learn More |
PE25213A-V | ![]() | 5.7-15 | Vin/2, Vin/3 | 10 | Div2: 99 Div3: 98 | WLCSP | Order / Learn More |
Buck Regulators from pSemi
Unique two-stage, step-down architecture provides best-in-class efficiency performance for low-profile applications (< 1.2 mm). These devices come in 3.3V and 12V input ranges with an optional I2C interface
Features
- Family of DC-DC buck voltage regulators ICs and modules for telecoms, datacoms, server and storage applications
- Compact solution size offering best-in-class efficiencies for low profile applications (<1.2mm)
- Fully programmable via I2C and with accurate on-board telemetry
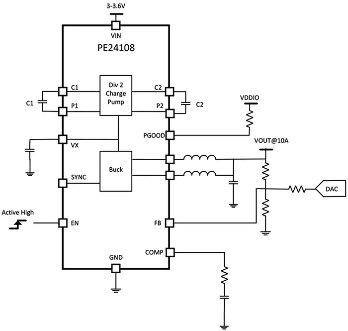
Part Number | Datasheet | Outputs | IOUT (A) | VIN(V) | VOUT(V) | Sw Frequency (kHz) | Peak Efficiency (%) | Package | Availability | PE24108A-X | ![]() | 1 | 10 | 3.0-3.6 | 0.4-1.0 | 1750-2000 | 88.5 | QFN | Order / Learn More |
|---|---|---|---|---|---|---|---|---|---|
PE24110A-X | ![]() | 1 | 12 | 3.0-3.6 | 0.35-0.7 | 1600 | 89 | QFN | Order / Learn More |
PE24111 | ![]() | 1 | 20 | 3.0-3.6 | 0.35-0.7 | 1750-2600 | 90 | QFN | Contact Us |
Boost Regulator LED Driver from pSemi
Based on a two-stage step-up to achieve the highest efficiency (up to 96%) to increase application battery runtime. The architecture results in very low-profile solutions (< 0.7 mm) for the latest low-profile display panels. These devices are available for 1-cell, 2-cell, and 3-cell battery input voltages with up to 15-bit resolution via I2C or PWM control.
Features
- Ultra-high efficiency (up to 96%) LED boosts for LCD displays
- Product family includes products for 1-cell, 2-cell, and 3-cell inputs such as tablets, notebooks and 2-in-1 convertibles
- Enables very low profile (<0.7 mm) solutions and halves power-conversion losses compared to leading alternatives
- Up to 15-bit resolution via I2C or PWM control
- High accuracy with tight matching at low LED current
Part Number | Datasheet | VIN(V) | VOUT(V) | Strings Number | IOUT per String (mA) | Dynamic Range Bit | Peak Efficiency (%) | Package | Availability |
|---|---|---|---|---|---|---|---|---|---|
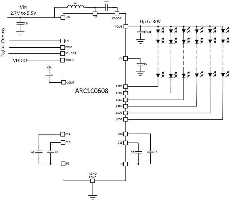
ARC1C06081W-V | ![]() | 2.5-5.5 | 30 | 6 | 25 | 12 | 95 | WLCSP | Order / Learn More |
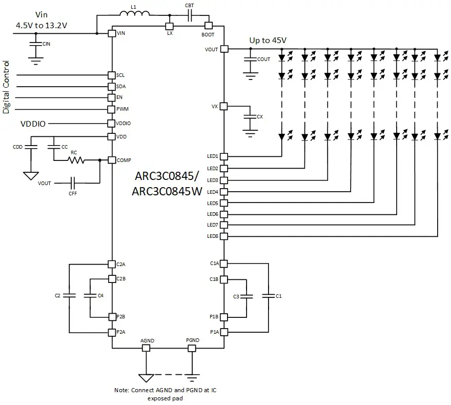
ARC3C0845-V | ![]() | 4.5-15 | 45 | 8 | 43 | 15 | 95 | QFN/WLCSP | Order / Learn More |
ARC3C0845W-V | ![]() | 4.5-15 | 45 | 8 | 43 | 15 | 95 | QFN/WLCSP | Order / Learn More |
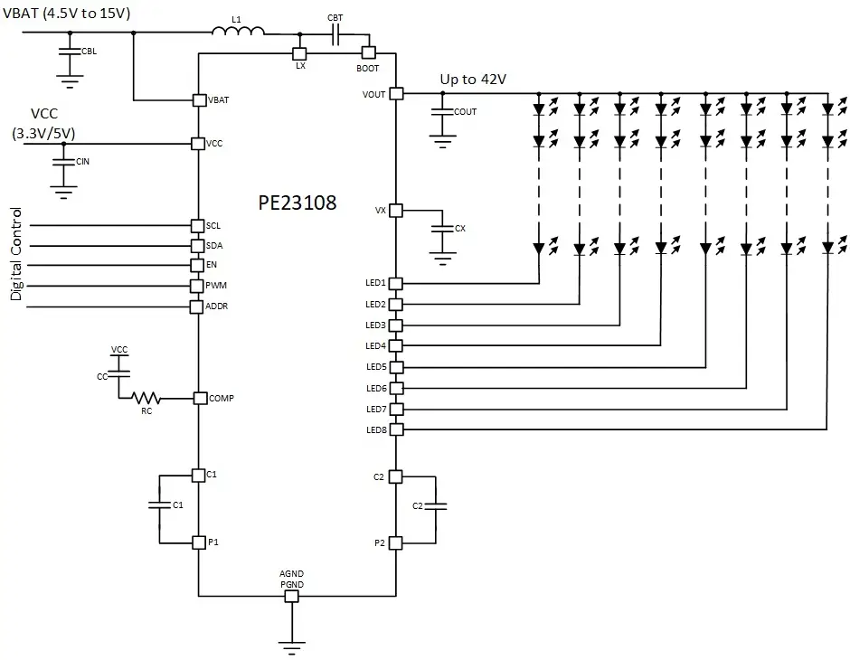
PE23108A-V | ![]() | 4.5-15 | 42 | 8 | 33 | 15 | 96 | WLCSP | Order / Learn More |










